存储芯片是芯片行业的第二大产业,仅次于CPU、GPU等逻辑芯片。本轮存储芯片市场的热潮,源于全球范围内供需关系的深刻调整。需求端方面,人工智能基础设施建设的激增,导致对高端内存的需求前所未有,供给端方面,美光科技等国际大厂已预警短缺状态将持续。
存储芯片一般3-4年为一个周期,得益于上游SK海力士、三星等存储晶圆原厂主动控制产出,存储芯片价格从2023年下半年开始反转,进入第五个上行周期。2023年美光率先削减30%产能,为目前新一轮周期起点。
价格方面,我们预计将会持续,涨势至少会延续到2026年下半年。存储芯片价格自2025年9月以来持续上涨,其中DDR5内存颗粒现货价格涨幅已超过300%。256GBDDR5服务器内存的单条价格突破4万元。我们预计2026年一季度存储芯片价格将上升40%~50%,二季度预计还将再上涨约20%。
存储芯片也叫半导体存储器,其存储与读取过程体现为电子的存储或释放,直接决定了数据洪流的承载与处理能力,其容量与速度,直接决定了数据洪流的承载与处理能力。存储芯片分成易失性和非易失性两种:

专用型存储芯片通常有特定的应用需求,或是在特定的市场细分中有竞争优势。当前应用较为广泛的品类主要包括NOR Flash、NAND Flash、DRAM。
DRAM又细分为标准型DRAM、移动型DRAM、绘图型DRAM、利基型DRAM等类别。标准DRAM主要应用于PC、服务器等;移动型DRAM主要为LPDDR,应用于智能手机、平板电脑等场景;绘图型DRAM用于显卡的显存(GDDR);利基型DRAM,主要应用于液晶电视、数字机顶盒、网络播放器等产品。
国内在DRAM领域比较有代表性的企业是合肥长鑫、福建晋华、紫光国芯、兆易创新、北京矽成、东芯半导体、南亚科技(中国台湾)、华邦电子(中国台湾)、力积电(中国台湾)等。
存储芯片的行业周期性非常明显,受国际垄断大厂的政策和供需变化影响较大大,主要原因之一是存储器技术壁垒高、研发周期长、国际竞争激,使得这一领域的创新创业难度较大。
低端入门机(千元以下):内存成本占比相对较高,可能在10%-15% 甚至更高。因为手机整体物料成本低,处理器、屏幕、相机等部件都相对廉价,使得内存成本显得突出。
中高端机(2000-5000元):内存成本占比适中,通常在8%-12%左右。手机的处理器(SoC)、高端屏幕、相机模组成本大幅上升,稀释了内存的占比。
顶级旗舰机(5000元以上):内存成本占比最低,可能仅占5%-8%。因为除了顶级的SoC、屏幕、相机外,还会在精密结构、特殊材质、散热等方面投入高昂成本。
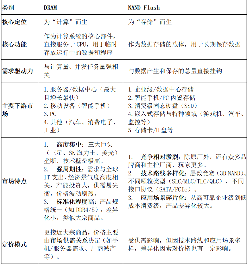
DRAM和NAND为两种不同的技术方案。DRAM的需求更集中、更具周期性,NAND Flash的需求更分散、场景更多元。

在产品标准方面,行业一般采用由固态技术协会(JEDEC)制定的产品标准,也就是大家熟悉的DDR1-DDR5。DRAM三巨头,都具备了DDR5/LPDDR5的量产能力。

在本轮存储芯片产业周期中,不同产品品类的技术轨迹和市场地位呈现出显著分化,HBM(高带宽内存)凭借其颠覆性架构成为金字塔顶端的明星产品。作为GPU和AI加速卡的“标配”内存,HBM通过2.5D/3D堆叠和硅通孔(TSV)技术实现了带宽的飞跃,其核心价值在于有效破解了制约算力性能的“内存墙”难题。当前行业正处在从HBM3e向HBM4过渡的关键节点,技术迭代速度不断加快。

存储技术从磁芯到半导体存储(DRAM、闪存)的演进,推动了信息技术的飞跃;市场重心先后从日本转移至韩国,并正在向中国扩散,形成全球化竞争与创新格局。

存储芯片作为信息存储的载体,其稳定性与安全性对国家的信息安全有着举足轻重的意义,因而国家政策大力支持存储芯片行业发展。如《信息化标准建设行动计划(2024—2027年)》《关于推动未来产业创新发展的实施意见》等产业政策的支持促进了存储芯片行业的发展、增强了企业的自主研发能力、提高了国内存储芯片企业的整体竞争力。

在集成电路市场,存储芯片与逻辑芯片贡献了最大价值量。根据世界半导体贸易统计组织(WSTS)的统计,2024年,全球半导体市场销售额约6305.49亿美元,其中,逻辑电路销售额约为2157.68亿美元,存储芯片销售额约为1655.16亿美元。

DRAM方面,预计供应短缺将持续到2027年第一季度,其中DDR需求增长20.7%,远超供应增长。NAND短缺情况预计延续至2026年第三季度。根据TrendForce数据,2026年DRAM位增长率或达26%,NAND位增长率或达21%,较2025年(22%/15%)呈现加速态势,主要受AI服务器、HBM渗透率提升及数据中心扩建等因素驱动。

产业链方面,存储芯片的上游主要为芯片设计与制造提供支撑的产业,包括设计工具(如EDA)、半导体IP、制造与封测所需的材料和设备。中游涵盖芯片的设计、制造与封测环节,分为外资与本土企业。外资代表有韩国三星、SK海力士,美国英特尔、美光、西部数据等;本土企业则包括长江存储、兆易创新、君正,以及封测领域的佰维存储等。下游是存储芯片的主要应用场景,涵盖通信设备、汽车电子、消费电子和计算机等领域。相关企业包括通信领域的中国电信、TP-LINK,汽车领域的蔚来,消费电子领域的小米,以及计算PG电子官网机领域的华为和微软等。
中国存储芯片产业在政策支持和市场需求推动下快速发展。长江存储率先推出128层3D NAND Flash产品,长鑫存储在DRAM领域实现技术突破,逐步缩小与国际领先企业的差距。在存储芯片设计环节,兆易创新在全球NORFlash市场位居前三,北京君正在汽车电子存储领域形成特色,紫光国芯专注DRAM技术,这些企业共同推动国产存储芯片生态完善。
对于国产存储替代的优势,当前最核心的优势有两点,一是成熟制程的产能与成本势,国际巨头退出低端成熟市场后,国内企业凭借量产稳定性和性价比快速补位,在消费级存储、低端工业级存储领域形成份额壁垒,且能依托本土下游电子产业链实现供需联动;二是政策与市场双轮驱动,国内算力基建、终端制造带来本土刚需市场,叠加半导体配套政策扶持,为国产存储提供了业绩缓冲和技术迭代的窗口期。
市场份额方面,存储芯片一直被韩国的三星、海力士,还有美国的美光垄断,市场份额占据全球95%以上。国内行业当前最核心的优势是结构性市场卡位与产业链协同能力,国内头部企业突破了先进的3D和DDR5技术并实现量产。全球存储芯片市场被海外企业高度垄断。DRAM作为存储器第一大产品,三星、海力士、美光垄断了全球96.5%的市场份额,行业集中度高,寡头明显;NAND领域,竞争格局相对DRAM领域较分散,三星、铠侠、SK海力士、西部数据、美光合计占据95.5%的市场份额。我国虽然是全球最主要的存储芯片消费市场,但由于产业起步较晚,市场占有率仍相对较低。
供给端,AI驱动的高端存储需求爆发,使三星、SK海力士、美光三大巨头加速将晶圆产能向HBM、DDR5等高附加值产品倾斜,同时大幅压缩成熟制程比重。美光的动作最为彻底,此前宣布退出消费存储品牌英睿达(Crucial)业务,彻底剥离消费级产品线。AI等细分PG电子官网市场方面,尽管美光与同业正竭尽全力服务各个细分市场,但目前供应量仍远远不足。

产能周期方面,存储芯片从产能规划到量产需要2-3年周期,头部厂商2025年资本开支保持审慎,三星P4L厂、SK海力士M15X工厂等新增产能释放缓慢,进一步加剧了供需失衡。Trend Force预计2026年DRAM资本开支同比或增长23%,显著高于历史平均水平,反映存储厂商在技术升级(HBM、DDR5)和产能扩张方面的积极布局,存储周期下的供需共振格局进一步确立。
美光:专注DRAM、NAND和NOR闪存技术,产品覆盖计算机、移动设备、汽车、工业领域。技术创新与产能扩张并重。美光在技术创新方面投入巨大,2025年资本支出占营收30%,主要用于DRAM/HBM产能扩张。公司计划2027年在新加坡和美国新博伊西建设Fab,同时在纽约州雪城附近的Mega工厂规划未来20年的HBM产线个百分点。战略方面,美光将新工厂产品明确锁定在AI专用的HBM芯片上,显示出它正将未来增长重心押注于人工智能这一高增长赛道。
三星:全面领先战略。三星在DRAM和NAND两个领域都保持领先地位,通过技术创新和产能优势巩固市场地位。在DRAM领域,三星2025年下半年量产HBM4,采用4nm逻辑工艺与10nmDRAM制程,目标良率突破80%。在NAND领域,三星V10NAND将实现420-430层堆叠,并计划到2030年实现1000层NAND。
海力士:聚焦高端产品。SK海力士将战略重点放在HBM和高端DRAM产品上,2025年全年HBM产能较2024年翻倍。公司正在推进第5代1b DRAM的产能提升,计划将月产能从年初的1万片提升至年底的9万片,2026年上半年进一步提升至14-15万片。在NAND领域,SK海力士计划将部分产能转用于生产HBM,321层QLC量产领先其他家,体现了向高价值产品倾斜的战略。
铠侠/西部数据:整合寻求突破。铠侠与西部数据的合并谈判仍在进行中,这一整合将创造一个在NAND和HDD领域都具有强大竞争力的存储巨头。合并后的公司将在技术研发、产能规划、市场拓展等方面实现协同效应,有望挑战三星的市场地位。
长江存储:成立于2016年。其突围的关键在于核心技术——晶栈®Xtacking®架构。在该架构推出前,市场上的3D NAND主要分为传统并列式架构和CuA(CMOS under Array)架构。通过创新布局和缜密验证,长江存储将晶圆键合这一关键技术在3D NAND闪存上得以实现。
长鑫存储:国内DRAM存储芯片的龙头企业。他们的DRAM技术主要来自于已破产的德系DRAM厂商奇梦达,以及日系厂商尔必达,公司成立于2016年,作为国产DRAM存储芯片企业,其产品应用于智能手机、PC等场景,主攻DRAM领域。2019年,其量产第一代19nm工艺DDR4芯片,标志着中国自主研发的DRAM技术取得从0到1的突破。此后,长鑫稳步推进技术迭代,逐步构建起覆盖DDR4、LPDDR4X、DDR5、LPDDR5X的产品矩阵。长鑫科技IPO意义重大,不仅是中国芯片最大IPO,更是国产存储芯片打破国际垄断的里程碑,预计2026年3-5月上市,有望冲击万亿市值。

存储产业链下游为应用方向,包括消费电子、汽车电子、信息通信、人工智能等应用领域内的企业,各类电子化和智能化设备都离不开存储芯片应用。很长时期以来,存储芯片产业的发展一直由美、日、韩三国主导,目前处于国产替代的阶段。
需求方面,AI产业的发展拉动了整体的需求。过去,数据中心在内存潜在市场(TAM)的占比约为30%至35%,但如今已跃升至50%甚至60%,且整个市场对比特数(Bit)的需求远超以往。此外,企业客户——AI云厂商亚马逊、Alphabet、Meta和微软等等砸重金扩建AI基础设施,预计在2025年合计资本支出将超过3600亿美元。根据调研机构Counterpoint Research,2026年全球生产的内存中高达70%将被数据中心消耗。

中国存储芯片企业加速向技术迭代,持续提升自主研发能力。随着研发积累的不断深厚和高端人才的集聚,本土企业将逐步掌握更多关键核心技术,具备从设计到制造的全链条创新能力。这不仅将推动国产存储芯片在性能、功耗和可靠性上与国际主流水平看齐,更将在部分领域实现领先,从根本上提升中国在全球存储产业链中的话语权与核心竞争力。
随着产品竞争力的稳步提升,中国存储芯片企业将加速从产品出海向品牌出海和技术出海转变。通过在海外设立研发中心、参与国际标准制定以及与全球顶尖平台开展联合创新,中国企业将更深入地融入全球半导体生态。国际化布局不仅为企业打开了更广阔的市场空间,也将在技术交流与产业协作中推动全球存储产业的共同进步。
从2023年下半年至今全球存储芯片价格持续攀升,尤其2025年以来,闪迪、美光、三星、SK海力士等国外大厂多数已经上调产品价格,主要原因是全球存储芯片需求不断上涨所致。全球半导体贸易统计组织发布的预测数据显示,2025年全球存储芯片销售额将达到1848.41亿美元,同比增长11.68%。2026年销售额将达到2148.26亿美元,同比增长16.22%。

存储芯片行业挑战方面,“卡脖子”难题集中在三方面:1)高端制程核心技术,3D NAND的高堆叠层数、DDR5高频低功耗等核心指标,中国企业与国际巨头仍有代差;2)供应链配套,存储芯片所需的高端光刻胶、特种气体、核心设备零部件依赖进口,供应链安全存在隐患;3)生态认证壁垒,高端服务器、车规级存储的行业认证周期长,国产产品短期难进入国际头部厂商供应链体系。
此外,存储芯片涨价可能抑制相关产品的需求。尤其对于千元左右的中低端手机来说,内存条的涨价无疑进一步挤占了利润空间。多家手机厂商下调全年整机订单数量,各家下调机型主要都侧重在中低端和海外产品。存储芯片供需错配可能持续较长时间,市场已从买方市场转向卖方市场,定价权进一步向掌握先进技术的头部厂商集中。美光科技2026年全年HBM的供应量已全部售罄;SK海力士也称2026年全系列存储订单已售罄,涨价趋势可能延续至2026年。一方面,HBM与DDR5的产能置换比例为3:1,且未来几代HBM的这一置换比例还将进一步提高,这意味着每增加一单位HBM产能,就会减少3单位传统存储芯片产能。另一方面,全球洁净室建设周期长达2-3年,而核心工程师培养也需要相似时间,供给端难以快速响应需求变化。