中商情报网讯:近两年全球处于AIGC的爆发阶段,用于提供高容量、高性能数据存储和处理服务的超大型数据中心加速落成,驱动行业稳步发展。在AI服务器需求急剧上升的推动下,全球服务器行业快速扩容,AI服务器的收入占比也持续提高。
AI服务器产业链上游为零部件,包括CPU、GPU、存储芯片、固态硬盘、PCB、被动元器件等;中游为AI服务器;下游为各类应用市场,包括互联网企业、云计算企业、数据中心服务商、政府部门、金融机构、医疗领域、电信运营商等。

CPU的主要应用领域包括桌面和服务器,每台桌面通常只有一颗CPU,而每台服务器的CPU数量不定。中商产业研究院发布的《2025-2030年中国CPU市场前景预测深度研究报告》显示,2023年中国CPU行业市场规模约为2160.32亿元,同比增长7.8%,2024年约为2300亿元。中商产业研究院分析师预测,2025年市场规模将增长至2484亿元。

CPU芯片行业目前呈现出多元化竞争格局。Intel和AMD作为两大巨头,在个人计算机和服务器市场上形成了激烈的竞争态势。同时,国产CPU制造商如龙芯、兆芯和海光等也在积极布局市场,取得了显著进展,逐渐打破了国外厂商在高端市场的垄断地位。

半导体存储器,也称为存储芯片,是以半导体电路作为存储媒介的存储器,用于保存二进制数据的记忆设备,是现代数字系统的重要组成部分。中商产业研究发布的《2025-2030年中国半导体存储器市场调查及发展趋势研究报告》显示,2023年中国半导体存储器市场规模约为3943亿元,2024年约为4267亿元。中商产业研究院分析师预测,2025年中国半导体存储器市场规模将达4580亿元。

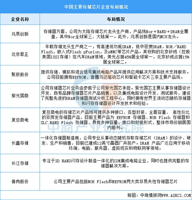
目前我国存储芯片企业主要包括兆易创新、北京君正、聚辰股份、紫光国微、复旦微电、长鑫存储、长江存储、普冉股份等。具体如图所示:

从国内来看,中商产业研究院发布的《2025-2030年中国印制电路板(PCB)行业发展趋势及预测报告》显示,2023年中国PCB市场规模达3632.57亿元,较上年减少3.80%。中商产业研究院分析师预测,2024年中国PCB市场将回暖,市场规模将达到4121.1亿元,2025年达到4333.21亿元。

中国PCB重点企业主要包括沪电股份、景旺电子、东山精密、鹏鼎控股、深南电路等,具体如图所示:

光模块由光电子器件、功能电路和光接口等组成,光电子器件包括发射和接收两部分。中商产业研究院发布的《2025-2030全球及中国光通信组件行业深度研究报告》显示,2023年全球光模块的市场规模约99亿美元,同比增长3.1%,2024年约为108亿美元。中商产业研究院分析师预测,2025年全球光模块市场规模将达121亿美元,2027年将突破150亿美元。

光模块在当前全球政治经济格局下,国内厂商的海外产能有望为后续供应链安全提供保障。其中,中际旭创作为全球光模块龙头,其高端光模块产品在全球市场占有较高份额,且持续推出新产品和技术以满足市场需求。具体如图所示:

中商产业研究院发布的《2025-2030年中国AI服务器分析及发展趋势研究预测报告》显示,2024年整个服务器行业的总价值将达到3060亿美元,其中,与AI服务器相关的行业价值估计约为2050亿美元。中商产业研究院分析师预测,由于需求持续旺盛且产品平均售价较高,预计2025年,AI服务器将占整个服务器行业总价值的70%以上,AI服务器细分市场的价值将提升至2980亿美元。

当前我国数字基础建设进程持续加快,算力规模不断增长,受市场需求影响,AI服务器作为算力基础设备,市场需求量实现上升。中商产业研究院发布的《2025-2030年中国服务器行业需求预测及发展趋势前瞻报告》显示,2022年AI服务器市场出货量约达28.4万台,同比增长约25.66%,2023年约为35.4万台,2024年超过40万台。中商产业研究院分析师预测,2025年中国AI服务器出货量将达到48.8万台。

根据应用场景不同,AI服务器可分为训练型服务器和推理型服务器。在AI大模型发展早期,AI服务器需求以模型训练为主,因而训练型服务器占据市场主体地位。目前,AI服务器市场中57.33%为训练型服务器,推理型服务器占比达42.67%。随着生成式AI应用的应用发展,预计未来推理型服务器将逐渐成为市场主流。

互联网周刊发布“2024AI服务器企业排行”。榜单显示,昆仑技术、浪潮信息、紫光股份、神州鲲泰、华鲲振宇、宝德、宁畅、百信信息、长江计算、拓维信息PG电子官网等企业上榜。

目前,中国AI服务器相关上市企业主要分布在广东省,共19家。江苏省和上海市分别有9家和7家,排名第二第三。


2024年,互联网行业业务收入基本稳定,利润总额下滑,研发经费投入稳步上升。工信部数据显示,互联网业务收入基本稳定。我国规模以上互联网和相关服务企业完成互联网业务收入18049亿元,同比下降0.1%。

我国云计算市场保持较高活力。中商产业研究院发布的《2025-2030年中国云计算行业深度分析及发展趋势预测研究报告》显示,2023年我国云计算市场规模达6165亿元,同比增长35.5%,大幅高于全球增速,2024年约为8378亿元。中商产业研究院分析师预测,随着AI原生带来的云计算技术革新以及大模型规模化应用落地,我国云计算产业发展将迎来新一轮增长曲线年我国云计算市场规模将超过2.1万亿元。

受新基建、数字化转型及数字中国愿景目标等国家政策促进,我国数据中心市场规模持续高速增长。中商产业研究院发布的《2025-2030年中国数据中心建设市场需求预测及发展趋势前瞻报告》显示,2023年中国数据中心市场规模约为2407亿元,同比增长26.68%,2024年约为3048亿元。中商产业研究院分析师预测,2025年中国数据中心市场规模将达3404亿元。

更多资料请参考中商产业研究院发布的《中国AI服务器行业市场前景及投资机会研究报告》,同时中商产业研究院还提供产业大数据、产业情报、行业研究报告、行业白皮书、行业地位证明、可行性研究报告、产业规划、产业链招商图谱、产业招商指引、产业链招商考察&推介会、“十五五”规划等PG电子官网咨询服务。